Skip to main content
Thomas Kelly
College Preparatory
Main Menu Toggle
About Us
Kelly Events
Kelly Mission
Kelly Store
Staff Directory
Admissions
Registration / Enrollment Information
Academics
Academic Departments
Academic Integrity Policy
Counseling Department
Dual Credit/Dual Enrollment
Grading Agreements and Recommendations
Kelly Writing Corner
Attendance
Student Absence
Attendance Expectations
Absent Notes
Attendance Corrections
Contact Us
Athletics
Athletics Homepage
Athletic Sports
Athletics Calendar
Kelly Hudl
Students
Student Lunch Pass
Technology Resources
Clubs and Activities
The Clarion
Spanish Placement Exam/Examen de ubicación
Mandarin Placement Test 嘉理高中中文分班测试
Bell Schedule
College and Career
Counseling Department
KCP Student Help Desk
Kelly PRIDE List
Kelly Writing Corner
National Honors Society
School Functions
Student Resources
Student Exit Interview
Parents
E-Mail a Teacher
Attendance
Brighton Park Neighborhood Council
Events
Local School Council (LSC)
Parent Portal
Parent Resources
School Forms
School Presentations
Student Exit Interview
KCP PARENT NEWS
Staff
Tech Support
MTSS Request for Assistance
Staff Login
Student Support Referral
Teacher Resources
Weekly Newsletter
ACCESS TESTING
Alumni
Kelly Alumni
Alumni Registration
Transcripts
Make a Payment
Search
Facebook
Twitter
YouTube
Quicklinks ▼
Staff Login
Kelly HS Help Desk
Registration/Enrollment Information
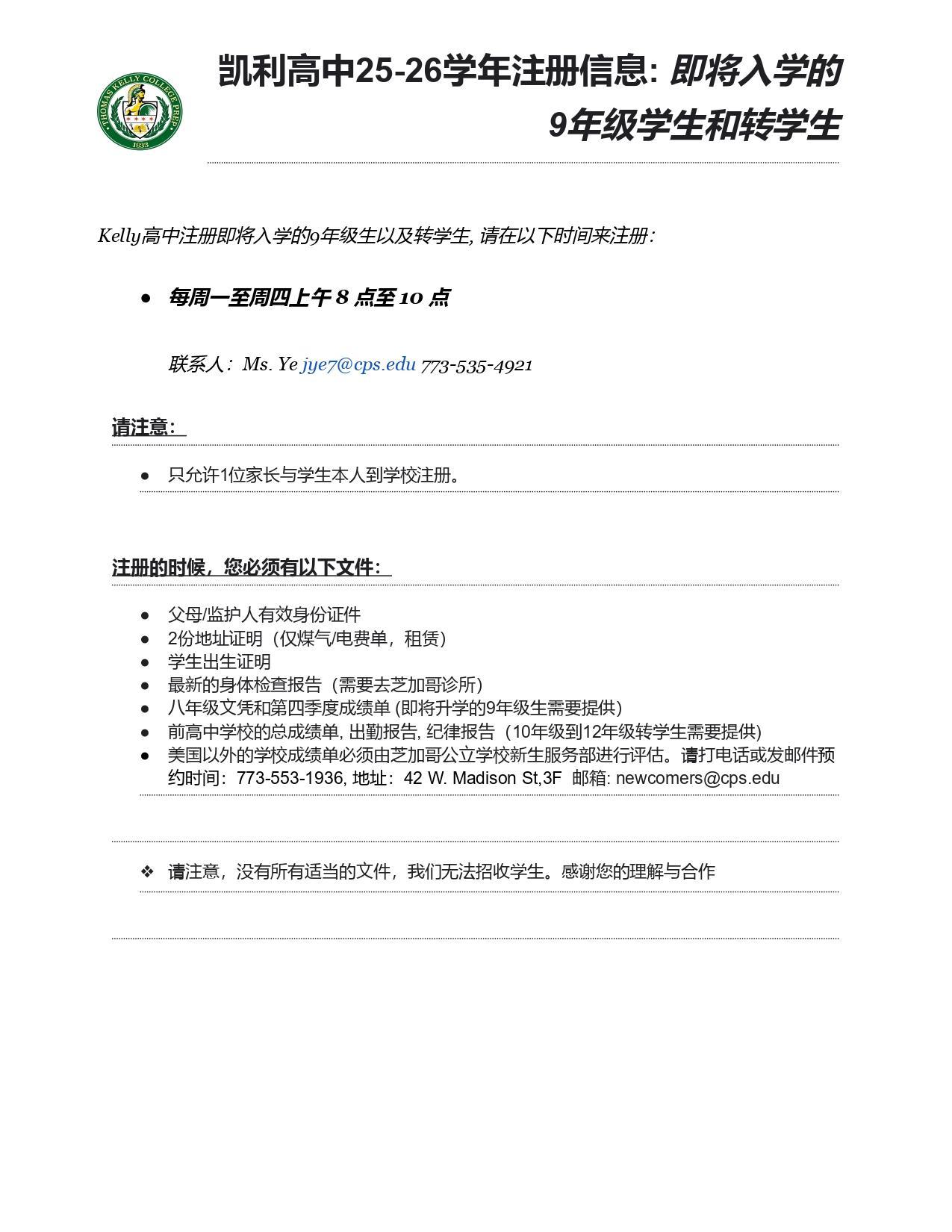
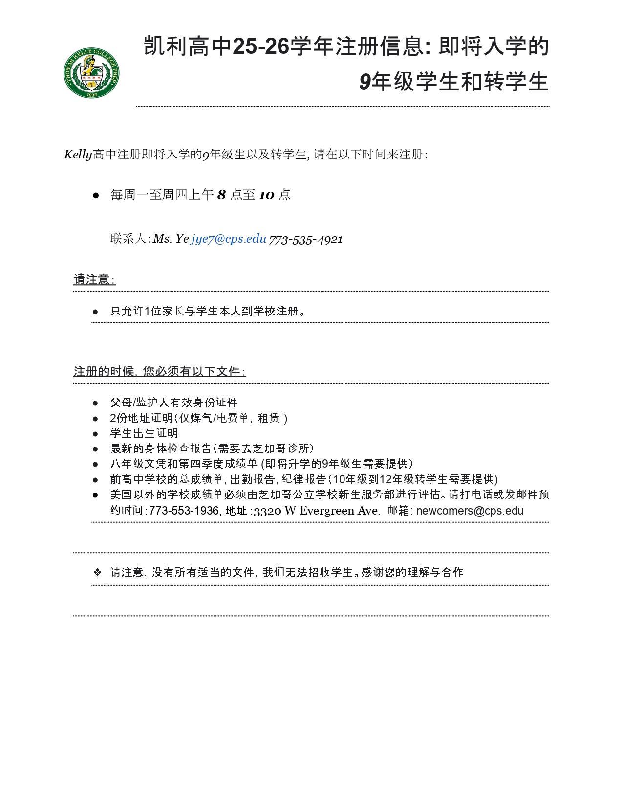
Registration Plan SY 2025-2026 - English
Registration Plan SY 2025-2026 - Spanish
Registration Plan SY 2025-2026 - Chinese
Registration/Enrollment Information
Staff
Calendar
Parent Portal
Homework
Directions